
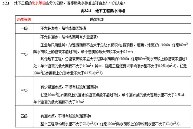
按《地下工程防水技术规范》GB50108-2008,开发项目中,地下工程的防水等级按其建筑功能一般为一级、二级。
地下有居住功能、商业功能的一般必须是一级防水;
而地下车库或人防工程一般是二级防水。同时,地下工程种植顶板的防水等级应是一级防水。

按《屋面工程技术规范》GB50345-2012,高层建筑必须是Ⅰ级防水;
其他建筑物一般按Ⅱ级防水设计。开发商也可根据自身需要提高防水等级。
有两种特殊屋面也必须是按Ⅰ级防水设计(强制性标准条文),即倒置式屋面、种植屋面。《倒置式屋面工程技术规程》JGJ230-2010
倒置式屋面工程的防水等级应为I级,防水层合理使用年限不得少于20年。《种植屋面工程技术规程》JGJ155-2013
种植屋面防水层应满足一级防水等级设防要求,且必须至少设置一道具有耐根穿刺性能的防水材料。
另有两种屋面的防水等级做法比较特殊(强制性标准条文),即瓦屋面、金属板屋面。
按《住宅室内防水工程技术规范》JGJ 298-2013,住宅室内的防水不划分设防等级,不同于屋面、地下。据专家解说,是考虑室内防水维修不便、一旦渗漏则影响大、损失大。
共五处需防水设防:卫、浴、厨、设有生活用水点的封闭阳台、独立水容器(即小型泳池、或室内景观水池)。以下分别说明:
①楼地面:应设置防水层;门口应有阻止积水外溢的措施(5.2.1强条)。阻止积水外溢的措施即:“楼、地面的防水层在门口处应水平延展,且向外延展的长度不应小于500mm,向两侧延展的宽度不应小于200mm”(5.4.1条)
②墙 面:至少应设置防潮层;应设置防水层。
5.2.1墙面应设置防潮层(强条);
5.3.3墙面应设置防水层;
墙面防水层高度:宜距楼、地面面层1.2m;
当卫生间有非封闭式洗浴设施时,花洒所在及其邻近墙面防水层高度不应小于1.8m。(提示:封闭洗浴设施主要指成品整体式淋浴房,淋浴玻璃隔断不属于封闭洗浴设施。)
当卫生间、厨房采用轻质隔墙时,应做全防水墙面。
③顶棚:应设置防潮层(强条);
地面:应设防水层;也有地产公司要求不设防,因为厨房确实没什么水。
墙面:宜设防潮层;也有地产公司要求不设防,因为厨房确实没什么水。
顶棚:厨房布置在无用水点房间的下层时,应设置防潮层。
指设有配水点的封闭阳台。
楼地面:应设置防水层,应有排水措施;
墙 面:应设置防水层;防水层高度宜距楼、地面面层1.2m;
顶 棚:宜防潮。
(提示:严寒和寒冷地区,设配水点的阳台应封闭,故无论在出图时是否封闭,均应按照要求设防水防潮层《住宅设计规范》(GB50096-2011)第5.6.7条第2款。如果在设计图上把洗衣机画在阳台上,那就要设防水层,如果画在卫生间,就不用设防水层了,省钱哦。)
成本说:从成本节约的角度,不建议在设计图显示:洗衣机设置在阳台,会增加给水管、防水成本。
独立水容器应有整体的防水构造。现场浇筑的独立水容器应采用刚柔结合的防水设计。
钢筋混凝土结构独立水容器的防水、防渗应采用C30、P6的防水钢筋砼结构,且受力壁体厚度不宜小于200mm;水容器内侧应设置柔性防水层。
①双层防水:同层排水时,楼板、楼面应做双层防水设防。为什么同层排水成本高?这也是原因之一。
②地面防潮层:无地下室的地面,一定要做防潮层吗?(待解)
选择顺序依次为柔性防水涂料、防水卷材、刚性防水材料。
①宜使用水性或反应型防水涂料,包括聚氨酯、聚合物乳液、聚合物水泥(Ⅰ、Ⅱ、Ⅲ型)、水乳型沥青等防水涂料。
②不得使用溶剂型防水涂料(强条),即目前市场上的溶剂型橡胶沥青防水涂料。
③对于住宅室内长期浸水的部位,不宜使用遇水产生溶胀的防水涂料。即:聚合物水泥防水涂料(JS防水涂料)Ⅰ型产品(由于聚合物乳液的比例较高,所以固化后的涂膜在长期浸水的条件下,聚合物会发生溶胀,从而降低涂膜的不透水性。)
④可选用自粘聚合物改性沥青防水卷材、聚乙烯丙纶复合防水卷材”。[提示:通常卷材更适用于长期受到渗水压力的环境下,比如独立水容器的泳池、水池等]
墙面、顶棚宜采用防水砂浆、聚合物水泥防水涂料做防潮层(便于装饰面层施工);
无地下室的地面可采用聚氨酯防水涂料、聚合物乳液防水涂料、水乳型沥青防水涂料和防水卷材
做防潮层。