近日,住建部批准《民用建筑通用规范》为国家标准,编号为GB 55031-2022,自2023年3月1日起实施。该规范规定了地下室、半地下室、屋面、外墙的防水层设计原则,并对屋面抗风揭、冰雪融坠、瓦材滑落、种植屋面荷载及耐根穿刺等提出了要求。







该规范为强制性工程建设规范,全部条文必须严格执行。现行工程建设标准中有关规定与该规范不一致的,以本规范的规定为准。同时废止九项现行工程建设标准相关强制性条文。


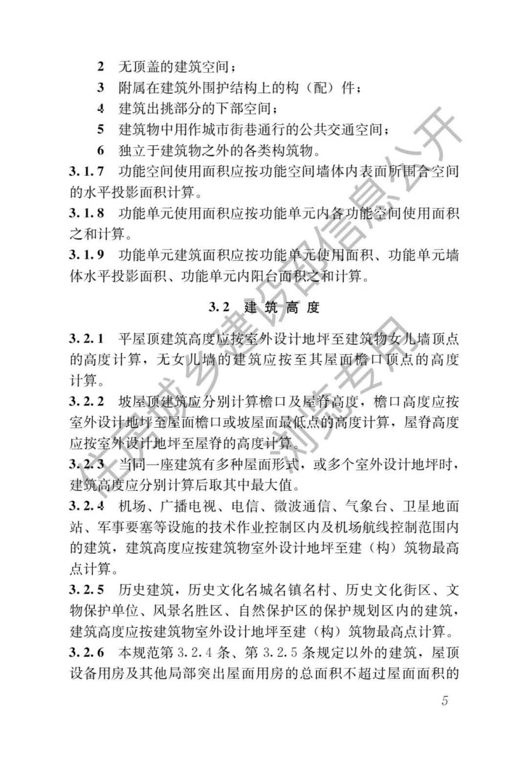
全文

如下



图片

图片

图片

图片

图片

图片

图片

图片

图片

图片

图片

图片

图片

图片

图片

图片

图片

图片

图片

图片

图片

图片

图片

图片